Nous voulions partager avec vous quelques artefacts très concrets que nous utilisons pour nous aider à faire du Meilleur Product Management. Ils ne sont pas une fin, mais plutôt des moyens qui peuvent faciliter votre réflexion, la formulation des problèmes ou permettre des challenges plus efficaces. Il peut s’agir de templates (opportunity tree, USPs value), d’ateliers, de réunions spécifiques etc.
Voici un aperçu des outils que nous allons voir:
- Product challenge, un modèle de présentation et un process qui vous aideront à clarifier votre stratégie produit lors d’une réunion d’1H et en moins de 10 slides.
- USPs chart, un modèle de slides qui clarifie sur quoi vous devez concentrer votre stratégie produit (inspiré de Rémi Guyot CPO chez BlaBlaCar).
- Strategies/Tactics/Metrics, un modèle de slides pour communiquer clairement votre stratégie produit (extrait de l’article de Gibson Biddles basé sur son expérience de CPO chez Netflix).
- Roadmap pitches : Modèle et process de présentation pour favoriser la collaboration entre le produit et le business
- Opportunity tree solutions, un framework qui permet de challenger une solution produit (popularisé par Teresa Torres)
- First principles, un exercice qui vous aidera à réfléchir aux éléments les plus profonds et les plus durables de votre entreprise (inspiré d’un discours de Supriya Uchil)
- Press release, un framework qui vous aide à penser de manière user-centric et à avoir une vision à long terme (tirée d’Amazon)
- 5 whys, un atelier classique mais très efficace pour clarifier le problem space !
- Product market fit, au tout début de votre produit (tiré de Rahul Vohra de SuperHuman)

“Product Challenge” pour clarifier votre stratégie
Le Product challenge est un meeting très simple mais efficace visant à clarifier une stratégie produit (pour une équipe, un groupe, une tribe ou même toute l’entreprise). Le résultat attendu est principalement l’alignement des parties prenantes. Le Product challenge n’est pas une réunions de prise de décision. Nous avons commencé ces réunions parce que nous nous sommes rendu compte que sans une deadline serrée, la plupart des PMs (Product Managers) ne pouvaient pas prendre le temps de travailler sur leur stratégie produit en raison de leurs tâches opérationnelles quotidiennes. Nous avons donc créé une réunion hebdomadaire intitulée « Product Challenge ». Chaque équipe doit faire au moins 2 sessions par an. Voici les lignes directrices de cette réunion :
Tout d’abord, le support suit toujours le même ordre du jour (une slide par élément, il faut être bref pour ne pas gaspiller d’énergie sur la conception de celles-ci)
- Executive summary (important pour les PM de synthétiser les messages clés)
- Q&As (Questions à remplir lors de la pré-lecture par les participants aux réunions)
- Problem space (mélange à la fois qualitatif / quantitatif des insights pour prioriser les problèmes)
- Competition (où en sommes-nous, opportunités de différenciation)
- Key metrics (North Star Metric, et 1 ou 2 sous-métriques sur lesquelles s’aligner)
- Economics (macro business plan, sensitivity analysis, key assumptions)
- Roadmap (très macro, idéalement now / then /later)
- Quarter release (zoom sur la colonne « now » de la roadmap)
- Solution space (optionnel, affichage des screenshots de flux critiques)
- Critical challenges (problème technique, dépendances, réglementation, etc…)
- Team mood (optionnel, l’équipe peut mettre en évidence de haut en bas au cours des derniers mois)
Voici le process qu’une équipe qui souhaite présenter un Product Challenge doit suivre :
- Sélection des participants : définissez le public en fonction de vos objectifs. Les participants obligatoires incluent le Product Manager, le Lead Developer de l’équipe, le Product Director et l’Engineering Manager de la Tribe (voir cet article expliquant notre organisation). Quelques exemples de participants additionnels en fonction l’objectif :
- Alignement business avec des leaders business séniors : sur un projet clé, il peut-être bien d’avoir autour de la table des leaders séniors des différentes BUs impactées pour recueillir leurs points de vue et les aligner.
- Alignement d’équipe avec tous les membres : invitez le designer, le QA, les développeurs, l’équipe data afin que chaque membre soit aligné sur la stratégie d’équipe.
- Challenge produit avec d’autres Product Managers : invitez les PMs de la Tribe (ou même d’autres équipes) afin d’obtenir des feedbacks. Ce type de réunion est idéal pour aider les développeur à grandir en partageant avec eux les réflexions stratégiques des autres équipes.
- Réalisation du Product challenge : un PM écrit son Product Challenge. Il peut faire un premier brouillon qu’il partagera avec toute son équipe afin de créer des discussions autour de chaque slide (avec un designer pour la solution, un lead developer pour les défis techniques critiques etc.) Nous définissons généralement 2 revues du document (un pour vérifier le contenu brut et un pour le relire). Il s’agit d’une occasion unique pour le Product Manager de consacrer du temps à la réflexion stratégique. Pour les PMs juniors, demandez-leur de définir des créneaux de 1h30 dans leurs agendas de deep work.
- Pré-lecture et questions : le Product Challenge est envoyé avant le meeting (bien si envoyé environ 3 jours avant) afin que chaque participant ai le temps de lire le document. Inutile de gâcher le meeting en parcourant toutes les slides. Les lecteurs peuvent poser leurs questions de clarification (en utilisant la fonctionnalité “commentaires” de Google Slides par exemple) ou rédiger des questions plus approfondies dans les slides de Q&A.
- Meeting et discussions (1H) :
- Exec sum (10′) : le PM parcourt l’exec sum pour mettre en évidence les messages clés.
- Tour de table (30′) : chaque participant partage ses feedbacks (2 à 3 minutes par participant). Il peut s’agir de remerciements, préoccupations, recommandations etc. pendant que les autres écoutent en silence. Le PM prend des notes et ajoute des questions potentielles à la liste des Q&A. Cette étape est très importante pour obtenir les points de vue des différents stakeholders. Cela soulève généralement des informations ou des problèmes inattendus. Les participants peuvent sauter leur tour s’ils n’ont rien de nouveau à ajouter.
- Synthèse (20′) : le PM résume tous les inputs et les fait valider par les participants (étape importante). Il doit également aligner tout le monde sur les prochaines étapes attendues (approfondir une exploration sur un sujet donné, repenser certaines hypothèses du business model, approfondir un problème technologique etc.). S’il a le temps, il peut passer par les questions les plus importantes.
- Suivi : le PM résume les informations clés de la réunion, les prochaines étapes attendues et répond à toutes les questions.
“USPs chart” pour savoir sur quoi se concentrer
J’aime beaucoup cet outil que j’ai vu pour la première fois lors de la formation Insead CPO pendant un cours donné par Rémi Guyot, le CPO français du service de covoiturage BlaBlaCar. Cet outil vous permet de déterminer quels sont vos USPs clés (Unique Selling Proposition) par rapport à ceux de vos principaux concurrents et où vous devriez renforcer vos efforts (et au contraire, contre quels USPs vous ne serez jamais compétitifs et vous devriez probablement sauvegarder votre énergie).
Tout d’abord, récupérez les USPs clés que votre produit apporte à vos utilisateurs. Par exemple, chez ManoMano, nous avons souligné les USPs suivants :
- Choix (e-commerce basique)
- Prix (e-commerce basique)
- Accessibilité du catalogue (trouvez facilement les produits dont vous avez besoin)
- Conseils (bricoler est compliqué)
- Commodité (les articles de bricolage sont généralement volumineux et lourds)
Ensuite, listez les principales typologies de vos concurrents. Dans notre cas, nous avons des généralistes en ligne (grands e-commerçants vendant du bricolage parmi de nombreuses autres catégories) et des spécialistes (grandes surfaces, vendeurs hors ligne qui commencent à vendre en ligne).
Enfin, classez chaque concurrent sur chaque USP sur une échelle de 1 à 5 et affichez le résultat en barres empilées. Le classement est qualitatif, testez votre classement avec d’autres membres de l’équipe produit pour vérifier s’il est pertinent. Voici la sortie pour ManoMano de 2018 :
Comme vous pouvez le voir, notre force se portait sur le choix, puis le prix, mais nous avons pris du retard en termes de commodité et d’accessibilité. Les questions engendrées par un tel graphique peuvent être :
- Devrions-nous continuer à maintenir le Choix comme USP différenciant ?
- Doit-on mettre l’accent sur l’Accessibilité sachant que nos concurrents sont très bons ?
- Devrions-nous nous concentrer davantage sur les Conseils car il y a de la place pour être le leader ?
Vous pouvez ensuite itérer sur chaque USP (ceux-ci étaient des « USPs de l’entreprise ») par exemple avec Conseils :
- Disponibilité
- Qualité
- Exhaustivité
- etc.
« Stratégies / tactiques / métriques » pour partager votre stratégie produit de manière concise
Celui-ci est tiré de l’excellent article de Gibson Biddles sur la façon d’organiser une réunion produit. J’aime beaucoup le modèle qu’il utilise pour présenter en une seule slide sa stratégie produit. Vous pouvez l’appliquer à différents niveaux (niveau entreprise, niveau tribe, niveau équipe…). Voici un exemple tiré de l’article et faisant référence à Netflix.
Voici un exemple tiré de l’USP d’Accessibilité du catalogue ManoMano (voir le paragraphe USP clé ci-dessus) :
« Pitchs de roadmap » pour la réflexion collective
Un de nos directeurs Produit (Emmanuel Hosanski) a mis en place et affiné un beau processus pour inclure les parties prenantes de l’entreprise dans la construction de la roadmap. Il le partage avec vous en ce moment!
Inspirés par la conviction de Warren Buffett selon laquelle le secret du succès est une concentration intense, nous avons mis en œuvre un processus de présentation dans le but d’engager toutes les parties prenantes sur quelques priorités trimestrielles claires, tout en gardant la propriété de la solution entre les mains du PM. Voilà comment cela fonctionne.
- Exploration du Problem Space : au cours du premier mois et demi du trimestre, nous demandons à toutes les parties prenantes (business, tech et produit) de sélectionner les problèmes et opportunités clés et de les explorer via des recherches qualitatives et quantitatives. Il peut s’agir de problèmes existants qui auraient seulement besoin d’être affinés et mis à jour ou de problèmes totalement nouveaux soulevés au cours du dernier trimestre.
- Pitch : nous avons ensuite 2/3 sessions de pitchs, au cours desquelles tout acteur peut venir présenter le problème ou l’opportunité qu’il considère comme l’une des principales priorités. Pour limiter le nombre de pitchs, l’intervenant doit obtenir le parrainage d’un directeur et se coordonner avec le PM dont l’équipe sera impactée. Le pitch dure entre 5/10min et suit un template strict (inspiré de Julie Zhuo de FB, voir exemple ci-dessous) :
- Quel est le problème / l’opportunité utilisateur que vous essayez de résoudre ?
- Comment savez-vous que c’est un vrai problème ?
- Comment sauriez-vous si nous avons résolu le problème ?
Ce framework est particulièrement efficace pour éviter les principaux facteurs de mauvaise priorisation (à partir d’une solution, ne pas avoir de recherche utilisateur quantitative ou qualitative pour confirmer qu’il s’agit d’un problème réel et ne pas définir / pouvoir mesurer le succès)
- Vote : une fois que tous les problèmes / opportunités ont été pitché(e)s, chaque partie prenante de la Gear reçoit 40 points à attribuer aux différents pitchs (avec un maximum de 10 points pour un seul pitch). Les votes sont rendus publics une fois que tous les votes sont enregistrés afin de favoriser la discussion. Les pitchs sont ensuite classés par nombre de votes. Tous les stakeholders s’engagent sur des problèmes considérés comme prioritaires, mais surtout sur ceux qui ne le sont pas et qui ne devraient pas être étudiés au cours du trimestre.
- Exploration du Solution Space : Pour chacun des problèmes les plus prioritaires, nous avons mis en place un groupe de travail dirigé par un PM qui comprend à la fois les stakeholders de l’entreprise et les lead développeurs et architectes. L’objectif du groupe de travail est d’explorer, à travers des séances de brainstorming et de conception, les différentes solutions pour aborder le problème / l’opportunité.
Plan de release : Sur la base des résultats de l’exploration de la solution et en fonction des ressources disponibles dans l’équipe, le PM partage un plan de release clair de ce que l’équipe va faire. La présentation du plan de release dure entre 15 / 20min et suit un modèle strict :
- Quel est l’objectif du trimestre ?
- Quel est la Star metric du trimestre ?
- Quels sont les autres grosses briques qui seront livrées au cours du trimestre ?
- Quel est le sujet principal qui sera exploré au cours du trimestre ?
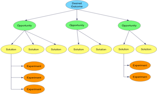
“Opportunity solution tree” pour être challengé
L’opportunity solution tree est un framework popularisé par Teresa Tores dans cet article. Je trouve que c’est un excellent artefact lorsqu’une équipe commence à s’attaquer à un nouveau problème. C’est un excellent outil pour présenter le résultat d’une phase d’exploration. Cela peut à la fois rassurer le leadership en montrant que vous avez exploré plusieurs opportunités et fournir un excellent soutien pour des challenges supplémentaires. Si vous y pensez, le travail de Product Manager consiste simplement à créer cet arbre d’opportunités et à choisir la bonne feuille! Voici le cadre générique, je montrerai un exemple plus concret basé sur le cas de ManoMano.
“First principles” pour faire face aux vérités immuables
J’ai assisté à une conférence très intéressante de Supraya Uchil où elle a présenté la notion de FIrst Principles (définition Wikipedia). Supraya est un Product leader incroyable qui a notamment lancé le Kindle sur Amazon. Son objectif est de toujours garder à l’esprit quelles sont les principales contraintes de votre marché, celles qui ne changeront jamais dans les années à venir. Cela vous aide à vous débarrasser du bruit et du buzz. Par exemple chez ManoMano, nos First Principles pourraient être :
- Complexe : le bricolage nécessite des connaissances et des compétences techniques. Vous passez généralement par de nombreuses recherches et conseils techniques.
- Longue durée : une fois que vous rénovez quelque chose, vous le conservez généralement pendant des années. Cela signifie que vous prendrez le temps de bien faire les choses et d’éviter les erreurs avec lesquelles vous devez vivre pendant des années…
- Récompensant : vous vous sentez toujours fier d’avoir construit quelque chose par vous-même. Regardez toutes les personnes qui vous montrent les photos avant et après de leur travail.
« Communiqué de presse » pour vraiment adopter une approche centrée utilisateur
Ce framework vient d’Amazon. Le principe est très simple. Votre travail commencera par un communiqué de presse fictif décrivant le produit que vous vous apprêtez à sortir. Votre communiqué de presse doit tenir sur une seule page. Il oblige le Product Manager à véhiculer une vision centrée sur l’utilisateur et à développer une vision à long terme.
Le premier paragraphe doit décrire la solution du point de vue du client, en soulignant les principaux avantages de votre solution.
Ensuite, vous pouvez avoir un (faux) témoignage client dans lequel il expliquerait comment il utilise votre solution et comment elle a amélioré son expérience.
Vous pouvez ensuite ajouter un dernier témoignage d’une source interne à l’entreprise (quelqu’un qui serait directement lié au lancement du produit, généralement un haut dirigeant).
Suite au communiqué de presse, vous avez également une section de questions-réponses qui peut être assez longue (5 à 6 pages) où vous soulevez toutes les questions que les journalistes pourraient poser. À quel point votre solution est-elle différente de la concurrence existante ? Quel est le modèle économique de votre solution ? Comment gérez-vous les opérations ? etc.
5 WHYs pour comprendre l’origine du problème
J’aime personnellement les 5 WHYs (certains parlent des 9 WHYs, c’est à vous de décider). C’est un excellent exercice lors de l’exploration d’un nouveau problème. Le principe est très simple : commencez par un problème (par exemple, pourquoi la pénétration en ligne du bricolage est-elle si faible par rapport aux autres verticales du e-commerce ?), trouvez la ou les réponses et demandez pourquoi à chaque réponse. Répétez ! Il peut vous aider à définir le problem space et à souligner les problèmes clés à approfondir grâce à la recherche utilisateur.
Framework du Product market fit
Celui-ci est très efficace si votre produit est encore à ses débuts et que vous avez eu une certaine traction mais pas encore de market fit (que ce soit en terme d’USPs, clients cibles etc.). Ce framework est convaincant pour moi car il se concentre sur vos meilleurs utilisateurs (alors que tant de fois les gens perdent leur énergie en se concentrant sur leurs pires utilisateurs) et parce qu’il offre une métrique principale (par rapport à une mesure en retard comme c’est généralement le cas). La métrique, suggérée par Sean Ellis (Even Brite, DropBox etc.) est la réponse « Très déçu » à la question « comment vous sentiriez-vous si vous ne pouviez plus utiliser le produit ». Le nombre magique semble être de 40% (en dessous, vous aurez du mal à connaître la croissance).
SuperHuman (interview de Rahul Vohra) a construit l’enquête suivante envoyée à ses utilisateurs (mieux s’ils ont utilisé vos produits au moins une fois au cours des deux dernières semaines)
- Comment vous sentiriez-vous si vous ne pouviez plus utiliser notre produit ? (« Très déçu » / « assez déçu » / « pas déçu »)
- Selon vous, quel type de personnes bénéficierait le plus de notre produit ?
- Quel est le principal avantage que vous obtenez de notre produit ?
- Selon vous, comment pouvons-nous améliorer notre produit ?
La question 1 peut vous permettre de connaître le groupe d’utilisateurs qui a vraiment besoin de votre produit (ce groupe spécifique est au-dessus de la barre des 40%). La question suivante vous aide à mieux comprendre ce groupe car les utilisateurs se décrivent souvent à travers la question 2 avec des mots clairs et utiles. La troisième question met en évidence votre USP clé (restez toujours concentré sur le segment « très déçu »). La dernière question vous permettra de voir comment vous pourriez transformer le sous-groupe « quelque peu déçu » dont le principal avantage était l’USP clé en un « très déçu ».

Cet article est une traduction de l’article que j’avais publié l’année dernière et disponible à cette adresse.